Digital commerce is undergoing a foundational shift as AI-driven agents have evolved from advisory assistants into autonomous actors capable of executing end-to-end shopping workflows. The emergence of agentic commerce marks a departure from traditional human centric browsing. AI agents now autonomously perform discovery, comparison, cart management, payment processing, and post-purchase tasks on behalf of users. This transformation introduces a new audience to optimize the commerce platform not just for humans, but AI agents as well.
Traditional online commerce relies on bespoke integrations between merchants, commerce platforms, and payment systems. Each shopping interface (websites, apps, marketplaces) uses proprietary APIs, leading to a combinatorial “N × N” integration problem where every surface must integrate separately with every business. This results in:
- Integration bottlenecks and higher technical costs.
- Increased cart abandonment due to fragmented checkout flows.
- Limited interoperability for new interaction modalities such as conversational AI.
With the rise of agentic commerce there is a critical need for a platform-agnostic protocol that enables:
- Real-time inventory checks and pricing.
- Secure payment handling with user authorization.
- Seamless continuity from discovery to order completion
Google’s Universal Commerce Protocol (UCP) represents one of the most ambitious attempts to create a unified, open standard for AI-mediated commerce, spanning the full lifecycle from product discovery to checkout and post-purchase management. At the same time, OpenAI’s Instant Checkout driven by ACP, the opensource Agentic Commerce Protocol is reshaping transaction experiences inside conversational environments like ChatGPT, collapsing research and purchase into a single flow. Google’s UCP accelerates shift towards agentic commerce by providing a standardized protocol for discovery and checkout across AI Mode in Search and Gemini. Meanwhile, ACP (from OpenAI and Stripe) defines how AI agents coordinate purchases inside conversational applications
This POV outlines Google UCP’s architecture, its implications for the future of digital commerce, its readiness for enterprise adoption, and concludes with a technical comparison to OpenAI’s Instant Checkout.
Conceptual Overview of Google’s Universal Commerce Protocol (UCP)
UCP represents an architectural pattern for connecting AI‑native shopping agents with merchant commerce platforms through interoperable, protocol-driven contracts that span discovery, checkout, and post‑purchase workflows. Rather than relying on bespoke, surface‑specific integrations, the model promotes a shared vocabulary for advertising merchant capabilities, a consistent set of service endpoints for exercising those capabilities, and a clearly defined transaction state model that carries an interaction from expressed intent through order fulfillment.
On the consumer side, UCP aims to streamline the purchasing journey by collapsing redundant steps and reducing disruptive handoffs during checkout. On the merchant side, it enables key commerce operations for initiating, updating, and finalizing checkout sessions, optionally associating customer identity, and managing downstream order changes exposed via standardized interfaces, without diluting merchant control, business logic, commercial policies, and merchant-of- record accountability firmly within the merchant’s domain.
Key Industry Drivers
- Proliferation of siloed integrations across merchant ecosystems
- Shift in consumer expectations toward interactive, dialogue‑based commerce
- Requirement for centralized capability discovery to support autonomous agents
- Increasing prominence of AI‑native surfaces as primary entry points for commerce
Functional Capabilities
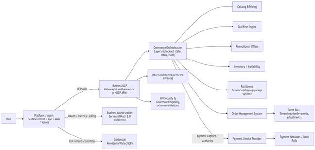
UCP would require merchants publish their business profile of supported commerce capabilities through a standardized manifest viz JSON manifest at /. well-known/ucp endpoint, enabling agent platforms to discover merchant supported capabilities through established IETF discovery conventions, without bespoke integrations. This enables the AI agents to adapt workflows in real time
- Discovery – Enables consumers to discover products and services across channels through search, ads, and recommendations.
- Identity – Manages customer identity, preferences, and consent to enable personalized and trusted commerce experiences.
- Shopping – Provides a unified experience for browsing, comparing, and selecting products with consistent product data.
- Transaction – Facilitates secure and seamless checkout, payments, and order placement across platforms.
- Fulfillment – Coordinates order processing, shipping, delivery, and logistics across sellers and partners.
- Post‑Purchase – Supports returns, refunds, customer support, and ongoing engagement after the transaction.
Functional flow of UCP

UCP Technical Architecture
UCP is typically characterized as a layered, protocol‑centric abstraction that bridges AI agent surfaces for AI‑driven shopping experiences and underlying merchant systems. At a high level, it enables agents to identify supported merchant capabilities, align on an appropriate interaction flow, and execute commerce operations via standardized bindings, most commonly HTTP/REST, with support for additional transport protocols where applicable. UCP acts as an orchestration layer between AI platforms (Google Search AI Mode, Gemini) and merchant systems. It handles discovery, capability negotiation, session orchestration, transport mediation (REST, MCP, A2A), and secure invocation, ensuring agents only execute mutually supported capabilities.
Technical View of UCP

Core Design Principles
- Open standard with an extensible module architecture
- Interoperability with existing standards (AP2, A2A, MCP) [
- Merchant-of-record ownership, preserving brand control, data, and customer relationships
- Transport-agnostic, supporting standard APIs and conversational bindings
Layered Architecture model
UCP defines layered commerce principles:
- Core: product discovery, cart operations, checkout, fulfillment
- Extensions: discounts, loyalty programs, subscription billing, advanced shipping methods
Technical UCP Call View

Orchestration Layer
The Orchestration Layer is the foundational glue that coordinates seamless, reliable agentic shopping experiences across varied merchant ecosystems and user or agent touchpoints. It provides discovery, negotiation, secure invocation, state management, and fallbacks so that an AI surface viz. Google Search AI Mode or Gemini can transact without bespoke integrations. Orchestration is transport-flexible, services can be bound to REST (OpenAPI), MCP (OpenRPC), A2A, and Embedded bindings, enabling merchants to integrate using the transport that best fits their ecosystem and agent framework.
Native (API-driven) checkout is presented as the default path, with an embedded option intended as a fallback for flows that require additional merchant-hosted UI or complex conditional logic.
Checkout Sequence Flow

Google’s current integration guidance for ‘UCP on Google’ emphasizes a session-oriented checkout flow implemented via a set of REST operations that create a checkout session, update it as buyer details become available, and complete (or cancel) the session when ready. The normative endpoint shapes and semantics are defined in the UCP REST binding documentation.
Post-purchase continuity is supported through order state synchronization (commonly implemented via webhook-style callbacks), enabling surfaces to show near-real-time order updates without requiring a user to revisit the merchant site
Commerce Services Layer
The Commerce Services Layer represents the merchant’s domain-backed services exposed through UCP service definitions viz. shopping/checkout primitives plus optional capabilities or extensions.: Commerce services layer handles pricing, inventory, fulfillment rules, taxes, promotions, and order creation, all executed by the merchant systems while remaining Merchant of Record.
Product feed attributes viz. eligibility flags, legal warnings are required so the checkout experience can show mandatory disclosures and enforce policy correctness. For Google surfaces, Google Merchant Center configuration is prerequisite for commerce execution (shipping, returns, product feed readiness), which then informs checkout user experience and compliance viz. ., returns policy shown at checkout
Commerce Services Sequence flow

Data and Intelligence Layer
The Data and Intelligence Layer send the events and contextual data necessary to make agentic commerce accurate, compliant, and conversion-efficient: discoverability metadata, real-time pricing/inventory, policy signals, and structured context exchange that keeps agents grounded. UCP’s goal is to enable seamless commerce journeys that are inventory‑aware, dynamically priced and support real-time transactions within the user’s conversational context.
Security
UCP-aligned payment flows are designed to avoid exposing raw payment credentials to the shopping agent. Public descriptions emphasize tokenized payment instruments and cryptographic evidence of user consent, drawing on concepts introduced in Agent Payments Protocol (AP2). In this model, authorizations are scoped to a specific transaction context, which helps reduce tampering and replay risks.
For account-linked experiences, OAuth-based authorization is used to delegate access without sharing passwords, and implementers commonly publish discovery metadata for their authorization server using standardized ‘/.well-known/’ endpoints, consistent with OAuth Authorization Server Metadata (RFC 8414).
Account Linking Sequence Flow

Risk and fraud controls remain a merchant responsibility, UCP or the agent/consumer platform may provide contextual risk signals such as device or session attributes but the merchant ultimately decides whether to accept, challenge, or decline an agent-initiated transaction based on its policies and tooling.
Key KPIs influenced by UCP
- Increased Visibility in AI Shopping Surfaces
- Merchants adopting UCP appear directly within conversational search results when users are exploring products in AI Mode or Gemini.
- Retaining Customer Ownership
- Unlike marketplaces, UCP preserves merchant identity and direct customer relationships, maintaining access to rich first‑party data.
- Lower Integration Overhead
- UCP standardizes integration across multiple AI surfaces, dramatically reducing one-off engineering efforts.
Organizational Implications
Traditional commerce teams are organized around channels (web, mobile app, marketplace, paid media). UCP shifts value to capabilities (checkout, fulfillment, pricing, loyalty, payments) that AI agents dynamically assemble into a transaction.
- Teams must be structured around reusable commerce capabilities, not channels
- Business logic ownership moves closer to core product and platform teams
- Channel teams become orchestration and optimization layers, not owners of checkout
With UCP, merchants publish a standardized business profile that AI agents interpret autonomously, including:
- Pricing rules
- Discount eligibility
- Fulfillment constraints
- Loyalty participation
This removes human‑controlled presentation layers from key decisions
Impact
- Governance must shift from UI approvals to policy‑based controls
- Legal, compliance, and finance teams must codify rules as machine‑readable policies
- Faster escalation is needed because changes propagate instantly across AI surfaces
Commerce, Marketing, and Product Teams Converge
UCP reduces reliance on traditional merchandising levers such as SEO positioning, storefront layout, and paid placement. AI agents prioritize structured data quality, service reliability.
Impact
- Marketing shifts from persuasion to data quality and differentiation
- Product, pricing, and inventory planning become central to discoverability
- Merchandising and engineering must work much more closely
Payment, Risk, and Finance Gain Strategic Importance
UCP decouples payment instruments (wallets, cards) from processors and introduces cryptographic authorization flows compatible with Agent Payments Protocol (AP2).
Impact
- Fraud, consent, and dispute handling must support agent‑initiated transactions
- New KPIs are required around authorization success, agent conversion, and failure modes
Increased Need for Platform and API Product Management
UCP adoption requires exposing stable, versioned, and well‑documented commerce services that external agents rely on.
Impact
- SLAs shift from page uptime to capability reliability
- Backward compatibility of the services becomes essential
- Mature platform product management practices will be needed to scale UCP safely
Strategic Power Shift in the Ecosystem
UCP enables AI agents (e.g., Google Gemini) to collapse multi‑step shopping journeys into a single interaction, with fewer visible brands and choices.
Impact
- Brands will need to compete on machine interpretability
Implementation Readiness Checklist for Merchants
- Google Readiness
- Merchant Center account is configured
- Shipping, returns, and tax policies are set in Merchant Center
- Google UCP onboarding / approval flow is ensured
- Business & Discovery Setup
- UCP Business Profile published at /.well-known/ucp
- Date-based UCP version (e.g. 2026-01-11) for the services
- Supported services and capabilities published using canonical names (e.g. dev.ucp.shopping.checkout)
- REST service bindings provided with Base endpoint and OpenAPI schema URL
- Capability Declaration
- At least one core capability must be declared: dev.ucp.shopping.checkout (required to transact)
- For each capability mandatory inclusion of name, version, spec, schema
- Namespace authority mandatorily matches spec origin (e.g. dev.ucp.* → ucp.dev)
- Product & Pricing Readiness
- Products must have stable IDs (SKU / offer ID)
- Pricing returned in minor units (viz. cents)
- Currency explicitly declared (ISO 4217)
- Merchant Server must be the source of truth for price & availability
- Checkout Flow Implementation
- Checkout session creation implementation
- Support for checkout status lifecycle, using UCP-defined values:
- incomplete
- requires_escalation
- ready_for_complete
- completed / canceled
- Actionable messages are returned when buyer or platform action is required
- Payment Configuration
- Supported payment handlers are declared in the UCP profile
- Tokenized payment instruments (no raw PAN handling) are used
- Checkout process is planned and designed upfront as payment handlers are discovered , not hardcoded
- Native checkout (platform-led payment)
- Embedded checkout (merchant-hosted UI with escalation)
- Security & Trust
- Signing keys (JWK) are published in the business profile
- Outbound messages / webhooks are signed as required
- All endpoints are over HTTPS
- CORS is restricted in production
- Order Management
- Order retrieval endpoint (e.g. status tracking) is exposed
- Async order state updates is supported (recommended)
Limitations and Risk
Technical Constraints
- Eligibility & rollout constraints (Google surfaces)
Implementation typically starts via a Google waitlist / onboarding flow. Merchants cannot self‑serve production enablement end yet
Proper configuration within Merchant Center (feeds, shipping, returns, and taxes) is a foundational requirement for discoverability and transactional enablement across Google surfaces - Capability discovery is mandatory (business profile / handshake)
Google’s implementation expects merchants to publish their business profile for Google to negotiate capabilities and discover payment handlers and keys. - Transport constraints: Merchants must support at least one binding
The UCP spec defines service bindings across REST (OpenAPI), MCP (OpenRPC), and Agent‑to‑Agent (A2A).
Business Constraints
- Program access & go‑live gating (commercial eligibility)
Need of Google approval for going live with UCP on Google surfaces: Integrations must be approved by Google before going live on AI Mode in Search and Gemini.
Merchant Center readiness is a prerequisite for Google’s UCP experience (product feed, shipping, returns), which creates an operational and compliance baseline before commercial launch - Merchant Discovery
Commerce discovery moves into the agent itself. If a merchant is not considered or trusted by an AI agent, it effectively falls out of the buying journey. Merchant visibility is now determined by intent alignment, constraint satisfaction, and reliability signals rather than traditional rankings or sponsored placements. - Monetization
In an agentic commerce buying journey, merchants win demand less through on‑site promotion and more through agent recommendations, context‑aware offers, and tie‑break preference when options are similar. Paid influence may have diminished impact unless it is supported by measurable data metrics such as intent fulfillment, agent decisioning and end‑to‑end transactional trust. - Shifts in Measurement and Analytics
Traditional metrics like sessions, clicks and conversion rates become less indicative of commercial performance in absence of page and visitor. Measurement shifts toward new events on agent selection rates, successful transaction execution, adherence to user constraints, and automation resilience
Comparative Analysis of Google UCP vs. OpenAI Instant Checkout (ACP)
Two broad approaches are emerging for agent-mediated commerce, Open AI Instant Checkout concentrates on buying inside conversational interfaces (chat-to-buy), while Google UCP extends discovery-led journeys into AI-enabled search and assistant surfaces (search/browse-to-buy). Roadmaps from both point toward increasing agentic automation over time. At a strategic level, UCP emphasizes interoperability across surfaces, whereas ACP emphasizes conversational continuity and embedded checkout. These approaches are not mutually exclusive, but they do imply different optimization levels (feed and structured data vs. conversational funnel design and agent orchestration). Agentic commerce with ACP and now UCP is just a start, while many more may come in. Ultimately the winner will be the one which best engages the end customer.
Below is brief comparison between few of the dimensions of ACP and UCP

References
[1] https://developers.googleblog.com/under-the-hood-universal-commerce-protocol-ucp/
[2] https://developers.google.com/merchant/ucp/guides
[3] https://developers.google.cn/merchant/ucp/guides/ucp-profile
[4] https://ucp.dev/2026-01-23/specification/checkout-rest/
[6] https://openai.com/index/buy-it-in-chatgpt/
[7] IETF RFC 8615: https://datatracker.ietf.org/doc/html/rfc8615
[8] IETF RFC 8414: https://datatracker.ietf.org/doc/html/rfc8414